新闻热线:0538-8582000

通讯员qq群:40376627

大众报业集团主办

首页 > 本地新闻

肥城市划归济淄泰莱德聊城镇密集区

2014-08-29 10:25:00 作者:聂艳艳  来源:大众网
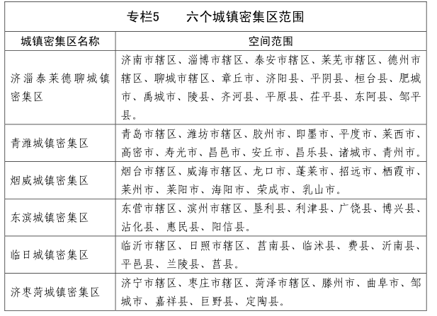
记者从《规划》中了解到,我省将以城镇密度高、经济联系密切的区域为基础,强化城镇联动发展,构建济淄泰莱德聊、青潍、烟威、东滨、济枣菏、 临日六个城镇密集区。建设与城镇密集区空间结构相耦合的城际交通体系,创新管理与协同机制,加快引导区域人口、产业、资金、技术等要素向城镇密集区集聚,提高城镇密集区综合竞争力,全面提升城镇化载体功能。

      

        大众网泰安8月29日讯(记者 聂艳艳 报道)29日,大众网记者了解到,《山东省新型城镇化规划(2014—2020年)》(以下简称《规划》)由山东省城镇化工作领导小组办公室和中国城市规划设计研究院联合编制完成,并于8月28日至9月4日进行公示。

      记者从《规划》中了解到,我省将以城镇密度高、经济联系密切的区域为基础,强化城镇联动发展,构建济淄泰莱德聊、青潍、烟威、东滨、济枣菏、 临日六个城镇密集区。建设与城镇密集区空间结构相耦合的城际交通体系,创新管理与协同机制,加快引导区域人口、产业、资金、技术等要素向城镇密集区集聚,提高城镇密集区综合竞争力,全面提升城镇化载体功能。

      济淄泰莱德聊城镇密集区。以济南中心城为核心,淄博、泰安、莱芜、德州、聊城中心城为副中心,协同章丘、济阳、平阴、桓台、肥城、禹城、齐河、陵县、平原、茌平、东阿、邹平等县(市),构建济淄泰莱德聊城镇密集区,建设富有齐鲁文化底蕴、山水特色突出、综合实力强劲、高度一体化发展的城镇密集区。加强济南与周边城市协同发展,重点推进济南都市圈一体化和同城化,做强山东半岛城市群西翼核心区。依托省会城市群经济圈建设,构筑“一个核心(省会济南)、两个圈层(以济南为中心,70公里为半径的紧密圈层和150公里为半径的辐射圈层)”的城镇布局。以济莱协作区建设为契机,优先推动济南-淄博-泰安-莱芜一体化发展。 构建圈层式交通体系,依托高速铁路、城际铁路、高速公路的骨干交通, 加快构筑 “一小时交通圈” 。建立区域生态联防联控机制, 大力推进环境协同治理, 共同维护鲁中山区生态环境。

初审编辑:陶云江
责任编辑:聂艳艳



大众网版权与免责声明
1、大众网所有内容的版权均属于作者或页面内声明的版权人。未经大众网的书面许可,任何其他个人或组织均不得以任何形式将大众网的各项 资源转载、复制、编辑或发布使用于其他任何场合;不得把其中任何形式的资讯散发给其他方,不可把这些信息在其他的服务器或文档中作镜像复制或保存; 不得修改或再使用大众网的任何资源。若有意转载本站信息资料,必需取得大众网书面授权。
2、已经本网授权使用作品的,应在授权范围内使用,并注明“来源:大众网”。违反上述声明者,本网将追究其相关法律责任。
3、凡本网注明“来源:XXX(非大众网)”的作品,均转载自其它媒体,转载目的在于传递更多信息,并不代表本网赞同其观点和对 其真实性负责。本网转载其他媒体之稿件,意在为公众提供免费服务。如稿件版权单位或个人不想在本网发布,可与本网联系,本网视情况可立即将其撤除。
4、如因作品内容、版权和其它问题需要同本网联系的,请30日内进行。

 

本网特稿

重磅专题

泰安新闻

论坛热帖